schema diagram of a learning platform

Overall architecture diagram of online learning platform.

If you are searching about Online learning platform general idea diagram | Download Scientific Diagram you've came to the right web. We have 20 Pics about Online learning platform general idea diagram | Download Scientific Diagram like Building a learning platform: The schema | Hygraph, Building a learning platform: The schema | Hygraph and also Overall architecture diagram of online learning platform. | Download. Here you go:

Online Learning Platform General Idea Diagram | Download Scientific Diagram

Online learning platform general idea diagram | Download Scientific Diagram www.researchgate.net

The Proposed Learning Diagram | Download Scientific Diagram

The proposed learning diagram | Download Scientific Diagram www.researchgate.net

Schematic Diagram Of Learning Process Model | Download Scientific Diagram

Schematic diagram of learning process model | Download Scientific Diagram www.researchgate.net

A Schematic Diagram Of The Developed Machine Learning Platform

A schematic diagram of the developed machine learning platform www.researchgate.net

Building A Learning Platform: The Schema | Hygraph

Building a learning platform: The schema | Hygraph hygraph.com

Class Diagram Of The Online Learning Platform. We Begin By

Class diagram of the online learning platform. We begin by www.researchgate.net

Class Diagram Of The Online Learning Platform. We Begin By

Class diagram of the online learning platform. We begin by www.researchgate.net

Overall Architecture Diagram Of Online Learning Platform. | Download

Overall architecture diagram of online learning platform. | Download www.researchgate.net

11+ Class Diagram For Machine Learning Project | Robhosking Diagram

11+ Class Diagram For Machine Learning Project | Robhosking Diagram robhosking.com

Topology Diagram Of Learning Platform System Architecture. | Download

Topology diagram of learning platform system architecture. | Download www.researchgate.net

Learning Platform Architecture | Download Scientific Diagram

Learning platform architecture | Download Scientific Diagram www.researchgate.net

Schematic Diagram Of Teaching Platform. | Download Scientific Diagram

Schematic diagram of teaching platform. | Download Scientific Diagram www.researchgate.net

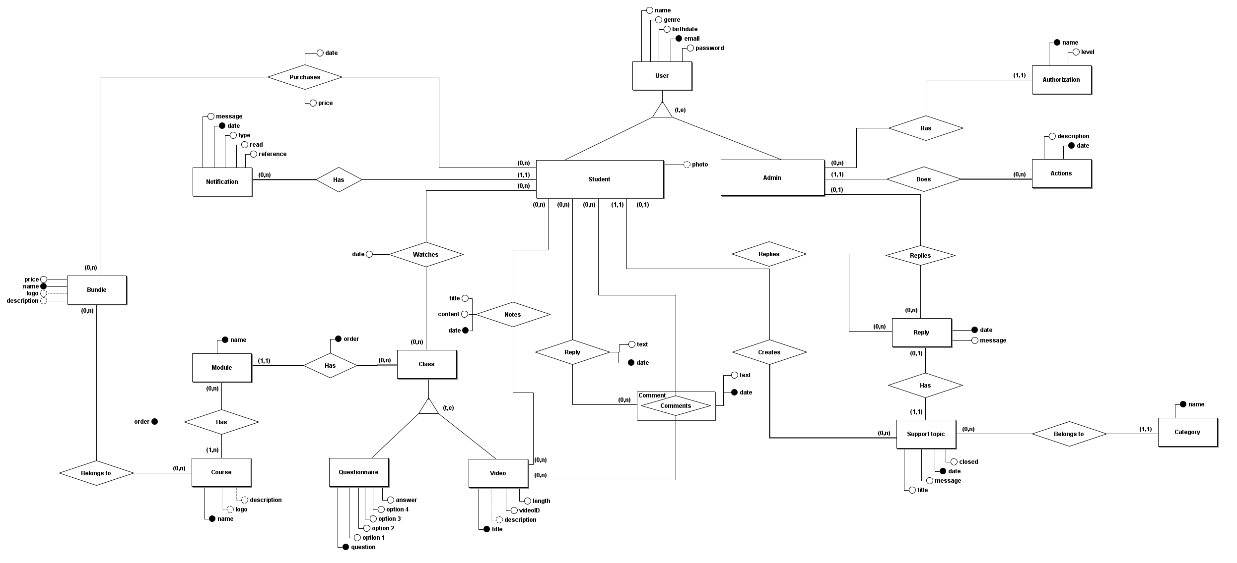
GitHub - Williamniemiec/learning-platform-web: Learning Platform Built

GitHub - williamniemiec/learning-platform-web: Learning platform built github.com

UML Diagram For E-learning System – Codebun

UML Diagram for E-learning System – Codebun codebun.com

The Learning Schema. | Download Scientific Diagram

The Learning schema. | Download Scientific Diagram www.researchgate.net

Use Case Diagram (UML Use Case Diagram For Simple E-Learning Platform

Use Case Diagram (UML Use Case Diagram for Simple E-Learning Platform www.researchgate.net

GitHub - Williamniemiec/learning-platform-web: Learning Platform Built

GitHub - williamniemiec/learning-platform-web: Learning platform built github.com

UML Diagram For E-learning System – Codebun

UML Diagram for E-learning System – Codebun codebun.com

UML Diagram For E-learning System – Codebun

UML Diagram for E-learning System – Codebun codebun.com

Building A Learning Platform: The Schema | Hygraph

Building a learning platform: The schema | Hygraph hygraph.com

Building a learning platform: the schema. 11+ class diagram for machine learning project. Class diagram of the online learning platform. we begin by